OVERVIEW
Dukers Appliance USA is a Chinese based commercial appliance manufacturer. Fresh to the US market, I was brought on to implement their warranty, inventory and marketing divisions into Salesforce, rebrand and rebuild their website.
LOGO & REBRAND
Made alternate logos for the cooking and cooling divisions as well as for the support department. Once logo was designed, applied appropriate color scheme.

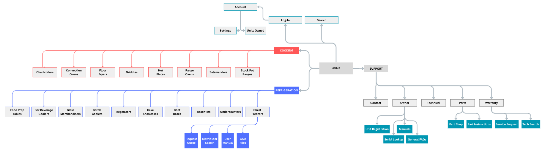
WEBSITE FLOW

WEBSITE PROTOTYPE
-Added ability to buy OEM parts direct from site
- Extensive resources for Warranty & Maintenance
- More organized and leaner product skews
VIDEO ADS
BECOME A TECHNICIAN PACKET
General forms to become a technician



